国务院批准!江西新增一个国家级经开区!
作者:admin | 分类:时尚 | 浏览:11 | 日期:2024年10月31日
10月30日,据国务院办公厅发布的关于广州花都经济开发区等4个省级开发区升级为国家级经济技术开发区的复函, 江西贵溪经济开发区由省级开发区升级为国家级经济技术开发区,定名为贵溪经济技术开发区。至此,江西再添一个国家级经济技术开发区,数量达11个。
贵溪市因铜设市、因铜兴市,是中国铜产业聚集核心区。发布哥了解到,江西贵溪经济开发区于2002年设立,2012年批准为省级重点工业园区,在铜、铝产业领域深耕多年,已形成了独具特色的铜产业体系。
据统计, 贵溪经开区园内规上铜加工企业142家,铜产品全球覆盖率已超过80%,首位产业集聚度高达96.67%,特别是铜基新材料产业集群,凭借其卓越的创新能力和市场表现,获评国家级中小企业特色产业集群,铜及铜加工产业集群被评为省五星级产业集群,高端线缆线束产业集群被评为三星级产业集群。
新闻多看点
江西 11个国家级经济开发区名录
·南昌经济技术开发区
·九江经济技术开发区
·赣州经济技术开发区
·井冈山经济技术开发区
·上饶经济技术开发区
·萍乡经济技术开发区
·南昌小蓝经济技术开发区
·宜春经济技术开发区
·龙南经济技术开发区
展开全文
·瑞金经济技术开发区
·贵溪经济技术开发区
国务院复函全文如下
国务院办公厅关于广州花都
经济开发区等4个省级开发区升级为
国家级经济技术开发区的复函
国办函〔2024〕83号
广东省、江西省、重庆市、辽宁省人民 *** ,商务部:
你们关于有关省级开发区升级为国家级经济技术开发区的请示收悉。 经国务院批准,现函复如下:
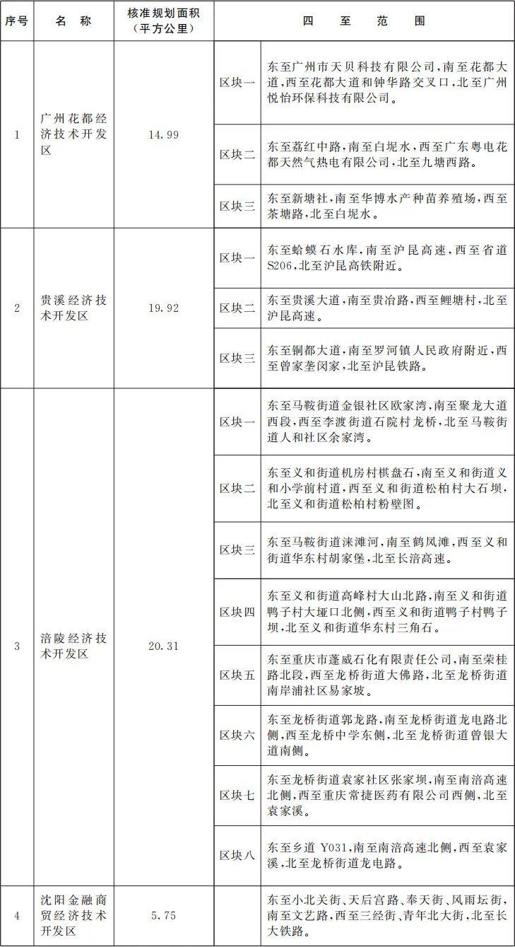
一、 国务院同意广州花都经济开发区、江西贵溪经济开发区、重庆涪陵工业园区、沈阳金融商贸开发区等4个省级开发区升级为国家级经济技术开发区,分别定名为广州花都经济技术开发区、贵溪经济技术开发区、涪陵经济技术开发区、沈阳金融商贸经济技术开发区。
二、上述4个国家级经济技术开发区核准规划面积及四至范围见附件。具体以界址点坐标控制,界址点坐标由商务部、自然资源部负责发布。
三、有关省、直辖市人民 *** 要以 *** 新时代中国特色社会主义思想为指导,深入贯彻落实党的二十大和二十届二中、三中全会精神,坚持党的全面领导,贯彻新发展理念,紧紧围绕推进中国式现代化,不断激发创新活力和内生动力,积极参与构建新发展格局,以高水平对外开放促进深层次改革、高质量发展,着力发挥国家级经济技术开发区在完善高水平对外开放体制机制、参与高质量共建“一带一路”和因地制宜发展新质生产力等方面示范引领作用,为扎实推进中国式现代化建设作出更大贡献。
四、上述国家级经济技术开发区要严格遵循国土空间规划,按规定程序履行具体用地报批手续。坚持以工业用地为主,严格执行工业项目建设用地控制指标和招标拍卖挂牌出让制度,严禁商业房地产开发,在节约集约利用土地资源的前提下进行建设。
五、商务部要会同有关部门加强指导和服务,强化考核评价,实行动态管理,促进国家级经济技术开发区高质量发展。
附件:广州花都经济技术开发区等4个国家级经济技术开发区核准规划面积及四至范围
附 件
广州花都经济技术开发区等4个国家级
经济技术开发区核准规划面积及四至范围

来源:江西发布,综合中国 *** 网
编辑:徐麟
复审:刘斐
审签:张武明
54天前
15秒前