3岁幼儿腹痛入院不到14小时死亡,司法鉴定中心:贵阳市妇幼保健院有20%-40%过错
作者:admin | 分类:城市 | 浏览:9 | 日期:2025年01月14日西南医科大学司法鉴定中心日前作出一份《司法鉴定意见书》,认定贵阳市妇幼保健院对一名3岁幼童之死,存在20%-40%的过错。该中心表示,此鉴定“仅供委托人参考”。
2024年2月,贵阳3岁幼童琪琪因“肚子痛”,先后进入息烽县人民医院、贵阳市妇幼保健院就诊。从进入医院的时间算起,不到14个小时,医院即宣告琪琪抢救无效,临床死亡。据贵州医科大学司法鉴定中心出具的鉴定意见,琪琪的死亡原因为:急性出血坏死性肠炎引起感染性休克死亡。
就本医疗损害责任纠纷,琪琪的妈妈李忠英将贵阳市妇幼保健院告上法庭,请求判被告赔偿原告死亡赔偿金等逾200万元。贵阳市妇幼保健院申请追加初诊医院息烽县人民医院为被告,理由是患儿“还在其他医院进行诊疗”。
对两被告的诊疗行为与琪琪之死是否存在医疗因果关系,以及原因力大小,贵阳市南明区人民法院委托第三方西南医科大学司法鉴定中心进行鉴定。

▲贵阳市妇幼保健院
【诊疗行为鉴定】
初诊医院不存在过错,
贵阳市妇幼保健院则存在过错
据红星新闻此前报道、病历等资料记述:琪琪因“腹痛10分钟”于2024年2月2日22:29就诊于息烽县人民医院,经体格检查和全腹CT,提示“小肠扩张积液,壁似增厚,中腹肠系膜血管稍旋转、扭曲,腹盆腔少量积液”。考虑诊断:1、外科急腹症?2、急性扁桃体炎。因病情危重,病因复杂,遂建议转上级医院治疗。
琪琪于2024年2月3日01:33转到贵阳市妇幼保健院(贵阳市儿童医院),入院诊断:1、糖尿病酮症酸中毒;2、I 型糖尿病?3、低血容量型休克;4、急性上呼吸道感染;5、颅内疾患?6、肠梗阻?经保守治疗至2月3日08:30病情加重,多次抢救无效,于2024年2月3日12:28死亡。
贵州医科大学法医司法鉴定中心于2024年2月4日对琪琪进行尸体解剖、死亡原因鉴定,于2024年4月1日出具鉴定意见,称死亡原因为:急性出血坏死性肠炎引起感染性休克死亡。
展开全文
(此前报道:3岁男童“肚子痛”入院14小时抢救无效死亡,家属将贵阳两家医院告上法庭)
对于息烽县人民医院对琪琪的诊疗行为,西南医科大学司法鉴定中心评价如下:患儿起病急,病程短(10分钟),息烽县人民医院门诊作了B超和CT检查,结合查体情况对患儿病情进行了会诊、评估并做了对症处理,初步诊断为:外科急腹症?因病情重,医院条件有限,自身能力不能救治,经医患沟通后开具了疾病转诊证明,转上级医院,其诊疗行为符合诊疗规范,不存在过错行为。司法鉴定意见书称:经审查,息烽县人民医院对被鉴定人方睿琪的检查、诊断、会诊、告知、转诊、处置等诊疗行为符合临床诊疗常规,不存在过错。故息烽县人民医院的诊疗行为与方睿琪死亡之间无因果关系。
对贵阳市妇幼保健院对琪琪的诊疗行为,西南医科大学司法鉴定中心评价如下:被鉴定人于2024年2月3日0:43患儿转诊到贵阳市妇幼保健院……2月3日1:55到9:50期间的病程记录,未见患儿腹痛情况观察的详细描述,6:30外科1病区会诊记录,也未见入院后患儿腹痛演变情况相关记录。鉴定材料中影像资料显示患儿反复有病床上翻动,坐起躺下多次,结合尸体解剖结果和患儿发病主要是以腹痛为主诉就诊,患儿入住PICU后到发生意识障碍前在病床上的表现与腹痛有关。
该司法鉴定中心认为,院方在对患儿腹痛及腹部体征的观察方面存在不足,由此导致对腹部情况的重视不够,没有及时进行急腹症鉴别诊断的相关检查(如胰酶、腹穿),故院方的诊断和鉴别诊断存在瑕疵和不足,延误尽早明确腹痛原因肠坏死诊断的机会,最终出现肠坏死病变的误诊情况发生,院方诊疗行为存在过错。

▲琪琪
【死亡“原因力”鉴定】
自身因素为患者死亡主要原因
院方过错系次要原因
西南医科大学司法鉴定中心所作的鉴定报告称,贵阳市妇幼保健院于2月3日患儿入院后,在01:55、 08:30、9:14、9:52、10:11多次的病危通知书病情诊断中,均没有“腹痛”“肠梗阻?”等内容,期间多次医患沟通中,也未见“腹痛”“肠梗阻?”等内容,一定程度上反应了医方在病情的诊治中,对腹部病情鉴别诊断重视不足,同时未能尽到诊疗注意义务,存在过错。

▲李忠英展示《病危(重)通知书》
该司法鉴定中心介绍,急性出血坏死性肠炎是一种危及生命的暴发性疾病,其发病与肠道缺血、感染等因素有关,病变为以小肠广泛出血、坏死为特征的肠道急性蜂窝织炎,主要累及空肠和回肠,偶尔侵犯十二指肠和结肠,甚至累及全消化道。主要临床表现为腹痛、腹胀、呕吐、腹泻、便血,重症可出现败血症和中毒性休克。死亡率一般为20%~40%。该病临床表现多样,目前缺乏特异性特征和诊断手段,病情发展迅速,容易误诊,有资料显示早期误诊率可高达50%-60%。
在琪琪死亡的“原因力”方面,鉴定意见书称:一方面,被鉴定人琪琪发病于2月,腹痛起病突然、症状重,病程短、进展极快,但体温不高、感染指标增加不显著,与急性出血坏死性肠炎发病一般规律不完全符合,临床表现不典型,客观上增加了鉴别诊断难度。另一方面,琪琪病情进展迅速,休克表现重,救治难度比较大,短时间发生死亡(从发病就医到死亡约14小时左右),死亡发生与小肠大面积坏死直接相关。故其自身因素(急性出血坏死性肠炎病变累及范围广、发展迅速)为琪琪死亡的主要原因。
至于贵阳市妇幼保健院,司法鉴定意见书认为,该院对琪琪住院后的病情变化的观察存在不足,未及时实施诊断和鉴别诊断的相关诊察措施,未尽到注意义务,其诊疗行为存在一定过错。该过错行为延误尽早明确腹痛病因(肠坏死)诊断的机会,最终导致肠坏死病变的误诊,错失了可能的救治机会,医疗行为与患者的死亡存在一定因果关系,过错系次要原因。
【双方说法】
家属认为医院应承担更多,
医院称最终由法院判断
按照更高人民法院《关于审理医疗损害责任纠纷案件适用法律若干问题的解释》第十二条“因果关系的等级”判断和《医疗损害司法鉴定指南》(SF-T0097-2021)7.3 “因果关系及原因力大小”进行法医学立场分析,西南医科大学司法鉴定中心作出鉴定意见如下:患者自身因素(急性出血坏死性肠炎病变累及范围广、发展迅速)为琪琪死亡的主要原因力;贵阳市妇幼保健院对琪琪的诊疗行为存在过错,过错行为与其死亡存在一定因果关系,系次要原因力,建议贵阳市妇幼保健院的参与度为20%-40%为宜;息烽县人民医院的参与度为“0”。以上意见仅供委托人参考。
贵阳市妇幼保健院官网信息显示,该院是全国首批“三级甲等妇幼保健院”,是贵州省内规模更大、功能最全、设备更先进的妇幼保健院。
琪琪去世后,他的妈妈李忠英陷入巨大的悲痛之中。李忠英说,除了疏忽大意外,贵阳妇保院还涉嫌病历造假。如病历中“昏睡状”的描述就系伪造,理由是,该描述与视频监控显示的“琪在病床上反复坐起来、翻来覆去、四处张望”等表现明显不符。

▲家属表示,监控视频显示琪琪在PICU抢救时曾多次坐起
李忠英认为,她认可鉴定意见对息烽县人民医院参与度为“0”的结论,但贵阳市妇幼保健院作为一家专业机构,在本医疗损害事故中的原因力,不应该仅仅为20%-40%。目前,李忠英已对该条鉴定意见提出异议。
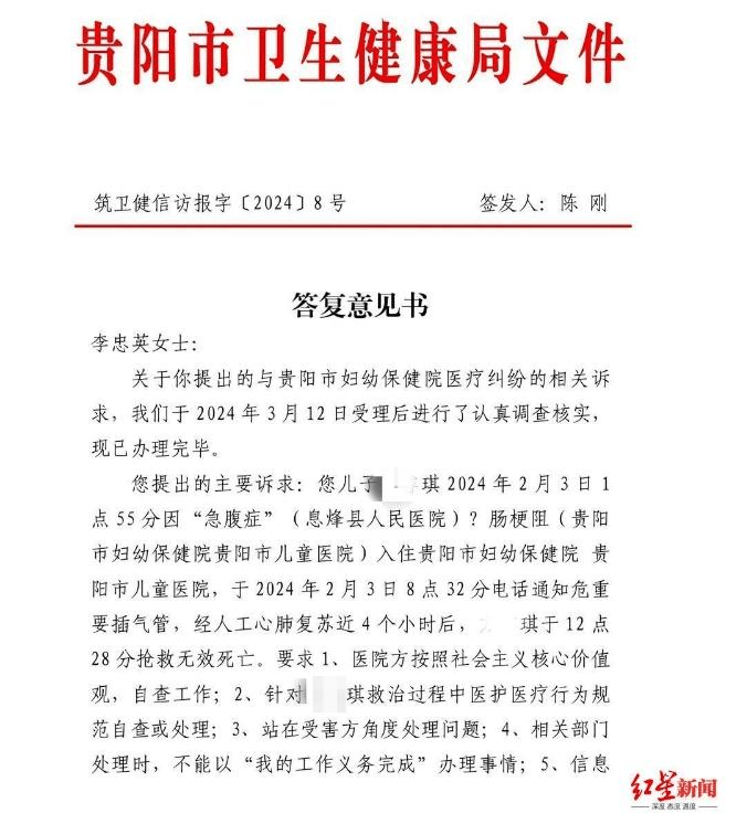
贵阳市妇幼保健院法规科等部门此前回复红星新闻,他们对琪琪的去世表示痛心,并对患儿家属作了安抚和疏导工作。作为当事单位,他们不宜对医生的具体医疗行为作出评价。该院曾建议家属走医调委或医疗事故鉴定委员会的相关程序。贵阳市卫生健康局的一份《答复意见书》显示,就李忠英反映的问题,该局已责成贵阳市妇幼保健院“妥善处理”。

▲贵阳市卫生健康局责成贵阳市妇幼保健院“妥善处理”
贵阳市妇幼保健院称,琪琪的病情发展得“比较急、有点快”。13日,医院法规科工作人员再次回复红星新闻,他们已知悉西南医科大学司法鉴定中心所作的《司法鉴定意见书》。工作人员未对其“原因力”划分作出评价,但称医患双方均可在相应时间段内提出异议,至于最后各方意见如何采纳,将有待贵阳市南明区人民法院的最终判决。
红星新闻记者 刘木木
59分前
18秒前